We’re excited to share that our new PCB stack is officially real and not just in simulation software and on planning documents anymore.
After a lot of planning, iteration, and design work, we now have two PCBs ordered and in progress. Our thruster side, the backplane and ESC holder PCBS are the ones ordered. This is a big step forward for the team and a strong sign that the system is starting to come together in a tangible way. Moving from design to fabrication always feels like a milestone, and it’s exciting to see that momentum building.


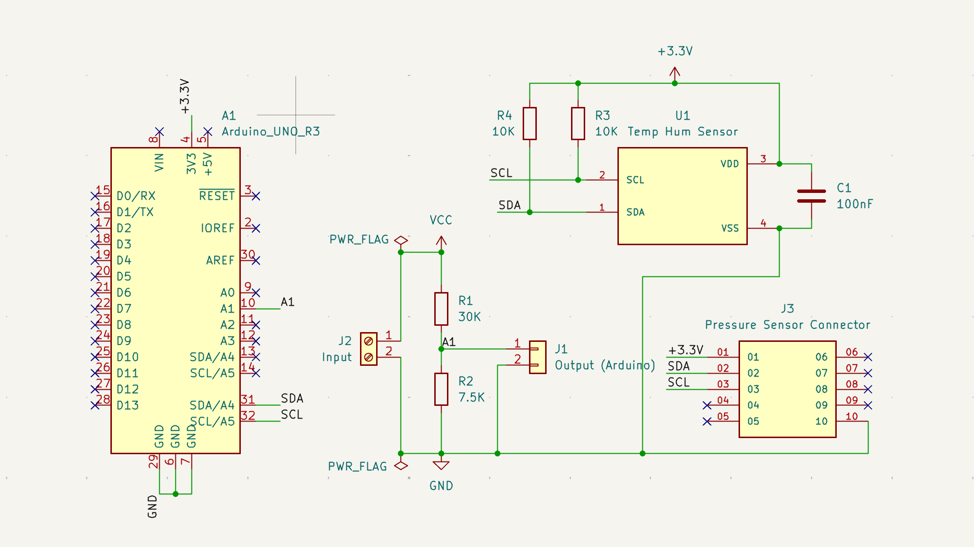
Alongside that, both our sensor board and power distribution board (PDB) are also coming along very nicely. These boards play an important role in the overall stack, and we’ve been making solid progress on their development. From refining layouts to checking integration details, each step has helped bring more confidence to the design and to the direction we’re heading.

What makes this stage especially rewarding is seeing different parts of the system advance together. Rather than working on isolated pieces, we’re starting to see the architecture take shape as a more complete and coordinated platform. Every revision, design review, and order placed is helping move us closer to a fully integrated build.
There’s still more work ahead, but we’re really happy with where things stand right now. With two PCBs already ordered and the sensor board, acutation board, and PDB progressing smoothly, this phase has been a strong start for the new stack, and we hope to get more PCBs ordered by the end of the school year.
